Tutti gli orari sono UTC + 2 ore




Apri un nuovo argomento Rispondi all’argomento  [ 3 messaggi ] 
 

Orologio da torre
Autore Messaggio
MessaggioInviato: martedì 15 luglio 2014, 21:48 
Non connesso
newbie
newbie

Iscritto il: martedì 15 luglio 2014, 21:24
Messaggi: 3
Provincia: ossona
Salve a tutti questa settimana un mio conoscente mi ha pèortato l'orologio (dismesso) della torre del mio paese.
Il funzionamento l'ho compreso, però non sono riuscito a capire la marca.
Posto delle fotografie sperando che qualcuno mi possa aiutare.
Grazie in anticipo
V.Valerio


Allegati:
100_0458.JPG
100_0458.JPG [ 308.56 KiB | Osservato 1009 volte ]
100_0461.JPG
100_0461.JPG [ 258.47 KiB | Osservato 1009 volte ]
100_0464.JPG
100_0464.JPG [ 282.14 KiB | Osservato 1009 volte ]
100_0468.JPG
100_0468.JPG [ 366.65 KiB | Osservato 1009 volte ]
Top
 Profilo  
 

Re: Orologio da torre
MessaggioInviato: giovedì 24 luglio 2014, 22:13 
Non connesso
newbie
newbie

Iscritto il: martedì 15 luglio 2014, 21:24
Messaggi: 3
Provincia: ossona
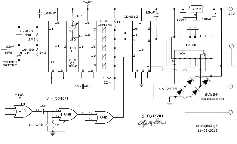
Salve, ad ogni eccitazione della bobina avvanza di un minuto, e la bobina deve essere eccitata con scmbio di polarità.
Stò valutando se costruire la scheda di pilotaggio o comprarne una, ma siccome di orologi ne ho tre penso di costruirne tre.
Visto che io devo solo pensare alla parte elettrica.
Credo che la scelta cadrà su questo schema.


Allegati:
orologio3.gif
orologio3.gif [ 20.57 KiB | Osservato 942 volte ]
Top
 Profilo  
 

Re: Orologio da torre
MessaggioInviato: venerdì 25 luglio 2014, 8:05 
Non connesso
Senior User
Senior User
Avatar utente

Iscritto il: domenica 12 febbraio 2012, 12:07
Messaggi: 437
Località: Asti
Provincia: Asti
con 35 euro la comperi già fatta !

_________________
Il mio spettacolo: http://www.orologiko.it/forum/viewtopic.php?t=19792


Top
 Profilo  
 

Visualizza ultimi messaggi:  Ordina per  
Apri un nuovo argomento Rispondi all’argomento  [ 3 messaggi ] 

Tutti gli orari sono UTC + 2 ore


Chi c’è in linea

Visitano il forum: Nessuno e 13 ospiti


Non puoi aprire nuovi argomenti
Non puoi rispondere negli argomenti
Non puoi modificare i tuoi messaggi
Non puoi cancellare i tuoi messaggi
Non puoi inviare allegati

Vai a: